よむ、つかう、まなぶ。

MC plus(エムシープラス)は、診療報酬・介護報酬改定関連のニュース、

資料、研修などをパッケージした総合メディアです。


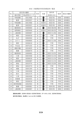
資料1-2 セイヨウトチノキ種子エキスのリスク区分について[3.2MB]

担当省: 厚生労働省

基礎情報

資料公開日時 2025月10月24日 (金)
PDF総ページ数 全 34 ページ
公開元URL https://www.mhlw.go.jp/stf/newpage_64439.html
出典情報 薬事審議会 医薬品等安全対策部会(令和7年度第2回 10/24)《厚生労働省》

PDFダウンロード

詳細情報 (全 34 ページ)

1 ページ

2 ページ

3 ページ

4 ページ

5 ページ

6 ページ

7 ページ

8 ページ

9 ページ

10 ページ

11 ページ

12 ページ

13 ページ

14 ページ

15 ページ

16 ページ

17 ページ

18 ページ

19 ページ

20 ページ

21 ページ

22 ページ

23 ページ

24 ページ

25 ページ

26 ページ

27 ページ

28 ページ

29 ページ

30 ページ

31 ページ

32 ページ

33 ページ

34 ページ