よむ、つかう、まなぶ。

MC plus(エムシープラス)は、診療報酬・介護報酬改定関連のニュース、

資料、研修などをパッケージした総合メディアです。


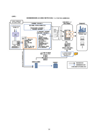
令和4年度病床機能報告及び外来機能報告の実施等について 別添1

基礎情報

資料公開日時 2022月09月20日 (火)
PDF総ページ数 全 71 ページ
出典情報 令和4年度病床機能報告及び外来機能報告の実施等について(9/20付 通知)《厚生労働省》
関連記事

PDFダウンロード

詳細情報 (全 71 ページ)

1 ページ

2 ページ

3 ページ

4 ページ

5 ページ

6 ページ

7 ページ

8 ページ

9 ページ

10 ページ

11 ページ

12 ページ

13 ページ

14 ページ

15 ページ

16 ページ

17 ページ

18 ページ

19 ページ

20 ページ

21 ページ

22 ページ

23 ページ

24 ページ

25 ページ

26 ページ

27 ページ

28 ページ

29 ページ

30 ページ

31 ページ

32 ページ

33 ページ

34 ページ

35 ページ

36 ページ

37 ページ

38 ページ

39 ページ

40 ページ

41 ページ

42 ページ

43 ページ

44 ページ

45 ページ

46 ページ

47 ページ

48 ページ

49 ページ

50 ページ

51 ページ

52 ページ

53 ページ

54 ページ

55 ページ

56 ページ

57 ページ

58 ページ

59 ページ

60 ページ

61 ページ

62 ページ

63 ページ

64 ページ

65 ページ

66 ページ

67 ページ

68 ページ

69 ページ

70 ページ

71 ページ