よむ、つかう、まなぶ。

MC plus(エムシープラス)は、診療報酬・介護報酬改定関連のニュース、

資料、研修などをパッケージした総合メディアです。


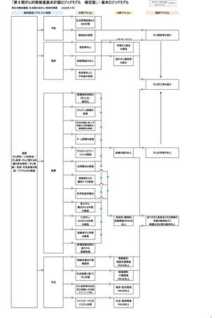
参考資料5 第4期がん対策推進基本計画ロジックモデル コア指標(案)色付

担当省: 厚生労働省

基礎情報

資料公開日時 2026月03月09日 (月)
PDF総ページ数 全 21 ページ
公開元URL https://www.mhlw.go.jp/stf/newpage_71239.html
出典情報 がん対策推進協議会(第93回 3/9)《厚生労働省》

PDFダウンロード

詳細情報 (全 21 ページ)

1 ページ

2 ページ

3 ページ

4 ページ

5 ページ

6 ページ

7 ページ

8 ページ

9 ページ

10 ページ

11 ページ

12 ページ

13 ページ

14 ページ

15 ページ

16 ページ

17 ページ

18 ページ

19 ページ

20 ページ

21 ページ