よむ、つかう、まなぶ。

MC plus(エムシープラス)は、診療報酬・介護報酬改定関連のニュース、

資料、研修などをパッケージした総合メディアです。


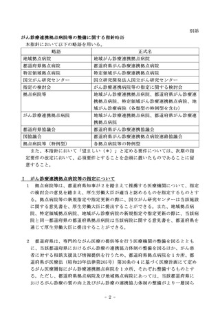
参考資料2 がん診療連携拠点病院等の整備について(令和4年8月1日付け健発0801第16号厚生労働省健康局長通知)

担当省: 厚生労働省

基礎情報

資料公開日時 2026月02月09日 (月)
PDF総ページ数 全 30 ページ
公開元URL https://www.mhlw.go.jp/stf/newpage_70160.html
出典情報 がん診療連携拠点病院等の指定に関する検討会(第26回 2/9)《厚生労働省》

PDFダウンロード

詳細情報 (全 30 ページ)

1 ページ

2 ページ

3 ページ

4 ページ

5 ページ

6 ページ

7 ページ

8 ページ

9 ページ

10 ページ

11 ページ

12 ページ

13 ページ

14 ページ

15 ページ

16 ページ

17 ページ

18 ページ

19 ページ

20 ページ

21 ページ

22 ページ

23 ページ

24 ページ

25 ページ

26 ページ

27 ページ

28 ページ

29 ページ

30 ページ