よむ、つかう、まなぶ。

MC plus(エムシープラス)は、診療報酬・介護報酬改定関連のニュース、

資料、研修などをパッケージした総合メディアです。


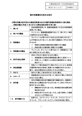
参考資料1-2 給付対象種目を定める告示

担当省: 厚生労働省

基礎情報

資料公開日時 2025月11月13日 (木)
PDF総ページ数 全 5 ページ
公開元URL https://www.mhlw.go.jp/stf/newpage_65310.html
出典情報 介護保険福祉用具・住宅改修評価検討会(令和7年度第2回 11/13)《厚生労働省》

PDFダウンロード

詳細情報 (全 5 ページ)

1 ページ

2 ページ

3 ページ

4 ページ

5 ページ