よむ、つかう、まなぶ。

MC plus(エムシープラス)は、診療報酬・介護報酬改定関連のニュース、

資料、研修などをパッケージした総合メディアです。


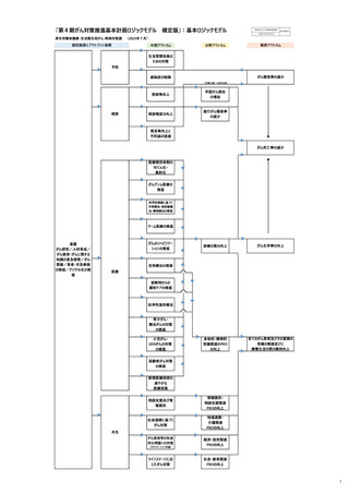
参考資料5 第4期がん対策推進基本計画ロジックモデル コア指標(案)色付

担当省: 厚生労働省

基礎情報

資料公開日時 2025月10月06日 (月)
PDF総ページ数 全 26 ページ
公開元URL https://www.mhlw.go.jp/stf/newpage_64289.html
出典情報 がん対策推進協議会(第92回 10/6)《厚生労働省》

PDFダウンロード

詳細情報 (全 26 ページ)

1 ページ

2 ページ

3 ページ

4 ページ

5 ページ

6 ページ

7 ページ

8 ページ

9 ページ

10 ページ

11 ページ

12 ページ

13 ページ

14 ページ

15 ページ

16 ページ

17 ページ

18 ページ

19 ページ

20 ページ

21 ページ

22 ページ

23 ページ

24 ページ

25 ページ

26 ページ